用电池容量的一半点亮白色LED |
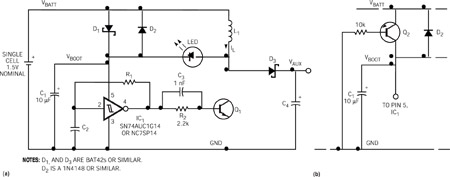
无论将其用做指示器还是用来照明,LED的效率、可靠性和成本都是难超越的。白色LED用作照明光源就像它用LCD背景光源一样,正在迅速普及,但是由于其正向电压一般为3~5V,用一节电池驱动白色LED显然存在种种困难。本设计利用单栅施密特倒相器,例如Texas Instruments 公司(www.ti.com)的SN74AUC1G14或者Fairchild 公司(www.fairchildsemi.com)的NC7SP14 的超低工作电压性能(图1)。当首先加上电池电源时,肖特基二极管D1导通,大家熟悉的施密特触发器非稳态多频振荡器开始振荡,振荡频率取决于定时元件C2和R1。当IC1的输出变为高电位时,晶体管Q1导通,电感器L1中的电流开始逐渐增大。
电感器电流的最大电平,即峰值电平为IL(PEAK)=(VBATT-VCE(SAT))×tON/L1,式中VBATT为所加的电池电压,VCE(SAT)为Q1的饱和电压,而tON为施密特触发器输出高电平脉冲的持续时间。如果Q1的饱和电压譬如说低于50 mV,则可以忽略VCE(SAT)并将公式简化为IL(PEAK)=VBATT×tON/L1。 在tON结束时,倒相器输出变为低电位,Q1截止,电感器L1两端的电压极性反转。由此产生的"逆转"电压立即使Q1的集电极电压升高到超过VBATT,并使串联的LED和D2正向偏置。这一动作使LED因有等于IL(PEAK)的最大正向电流流过而发光,并将IC1的供电电压VBOOT升高到比VBATT还大的一个二极管压降。此时D1是反向偏置的,而且反向偏置的时间与电路保持振荡的时间相同。由此产生的IC1的"自举"电源电压确保非稳态多频振荡器即使在VBATT降低到很低电平时仍能够继续工作。C2的电容值和R1的阻值应选择得能产生几微秒的时间常数,从而允许电感器L1的电感值很小。例如,一个参数值分别为C2=68 pF,R1=39 kΩ和L1=47μH的测试电路在VBATT=1V时产生约为150 kHz的工作频率。由此得到的tON=3μs这一参数值可导致约为65 mA的峰值电感器电流,并使白色LED产生极高的亮度。即使VBATT小至500 mV,相应的33 mA峰值电流仍可产生足够的LED发光强度。 为了在最低电源电压下维持高峰值电流,并因而产生足够的LED亮度,电感值应该尽可能小些。然而,L1也不能太小,否则峰值电流在VBATT为最大值时就可能超过LED的额定最大电流。切记电感器应该有足够大的额定电感值,以保证其在最大峰值电流值时不会饱和。开关晶体管Q1应该具有很低的饱和电压,以便将损耗降到最低并产生尽可能最高的峰值电流。增加D3和C4两个元件,能使电路产生一个辅助电源电压VAUX,供用来驱动低功耗电路,而不会对LED的亮度产生不利影响。在电池电压为1V时,该测试电路能使白色LED产生良好的发光强度,并可向辅助负载输出4.7V电压和几乎1.5 mA的电流。即使在VBATT=500 mV时,该测试电路也可为10kΩ负载提供340 μA的电流,并维持足够大的LED亮度。要注意的是,IC1无法从辅助电路获得供电,因为VAUX很容易超过所建议的两类器件的最大额定电压。 最小启动电压主要取决于用做D1的器件。采用高质量肖特基二极管的种种测试表明,最小加电电压只有800mV。你只要用pnp晶体管Q2替代D1,就可进一步降低最小启动电压电平(图1b)。这种改进使得测试电路在室温下仅需650 mV就可以启动。但要注意的是,Q2的集电极-基极结在静态条件下变成正向偏置,从而造成其基极偏置电阻浪费电能。该电路尽管非常简单,但却能使高亮度LED产生引人入胜的效果。Lumileds公司(www.lumileds.com)生产的Luxeon系列LED能使该电路显示出其威力。在将L1降低到10μH和VBATT=1V的条件下,该电路能在Luxeon LXHL-PW01白色LED中产生了220 mA的峰值电流,从而产生耀眼的光强度。
图1 这一电路利用超低电池电压,可使白色LED产生耀眼的强度 (a)。经过一项改进之后,该电路可以使用更低的电池电压 (b)。 |
|
|
|